首页
资源
应用
空间
延边平台
登录
客户端下载
资源
资源
应用
找人
学校
首页
通知公告
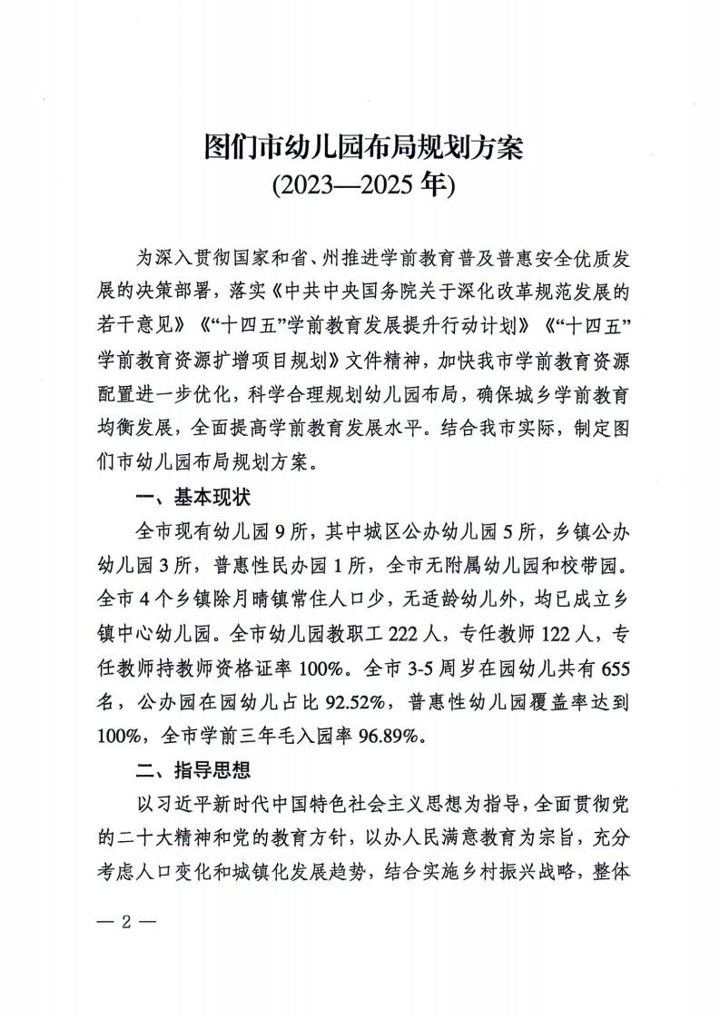
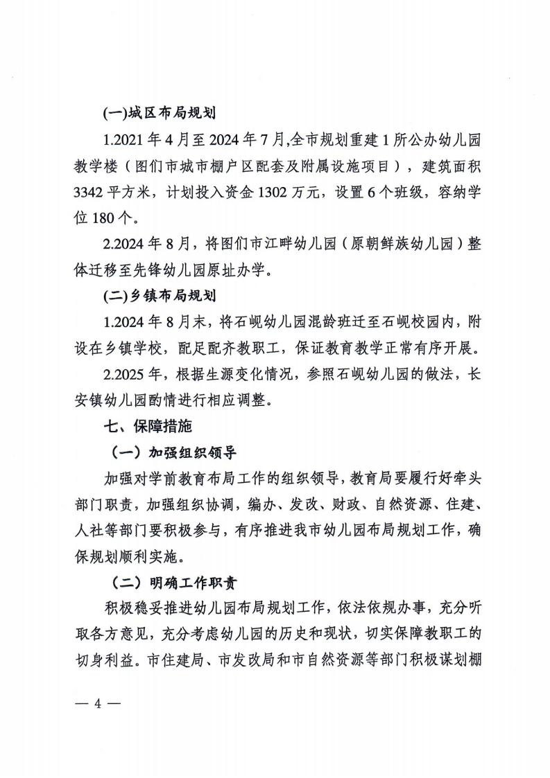
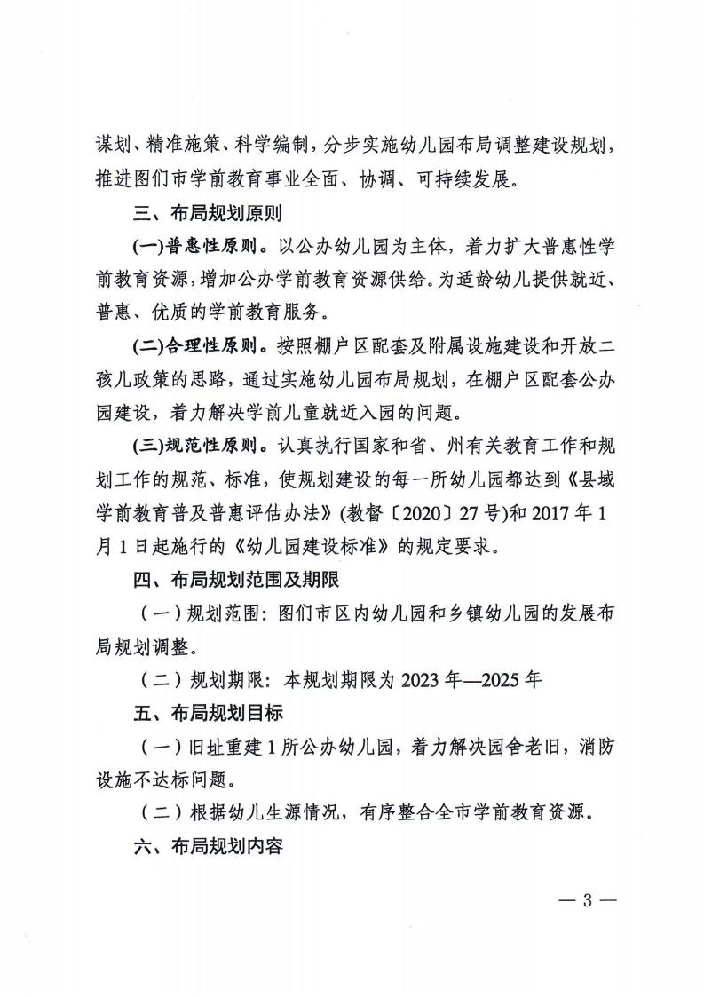
图们市人民政府办公室关于印发《图们市幼儿园布局规划方案 (2023-2025年)》的通知
图们市教育信息中心
2024-11-18 10:32
阅读 272
分享到:
上一篇:关于公布《图们市具有合法办园资质的各级各
下一篇: 2024年新考入高校家庭经济困难学生州政府专
发布评论
还能输入
140
字
用户评论
关闭
扫码登录更安全
空间登录
自动登录
忘记密码?
手机扫码,安全登录
二维码已失效
请点击刷新
请打开
人人通空间APP
扫一扫登录
手机扫码,安全登录
扫描成功!
请在手机上确认登录
取消二维码登录
发布评论
还能输入 140字
用户评论